三甲医院检验科常见 300 个检测项目与临床意义
发布日期:2023-06-12点击量:1365次编辑:szbyjy_admin
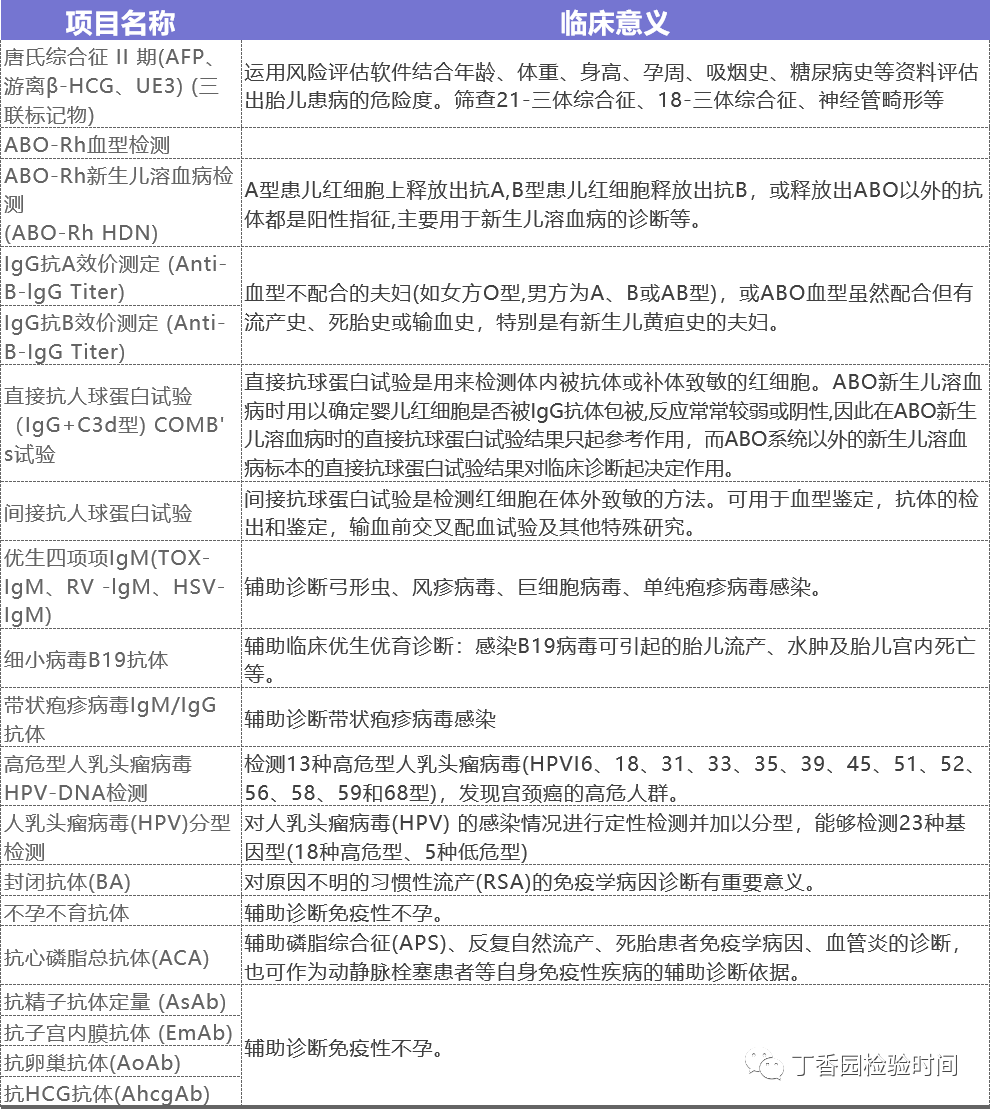
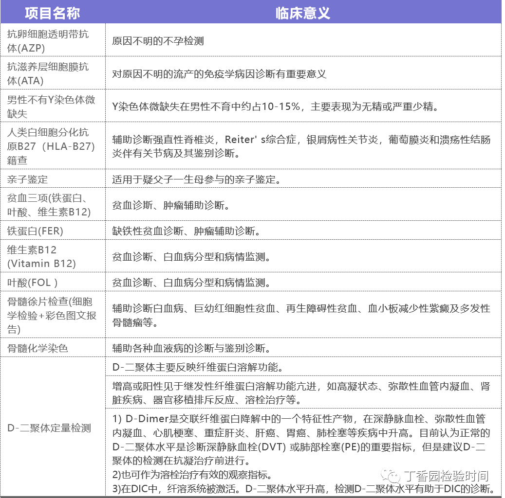
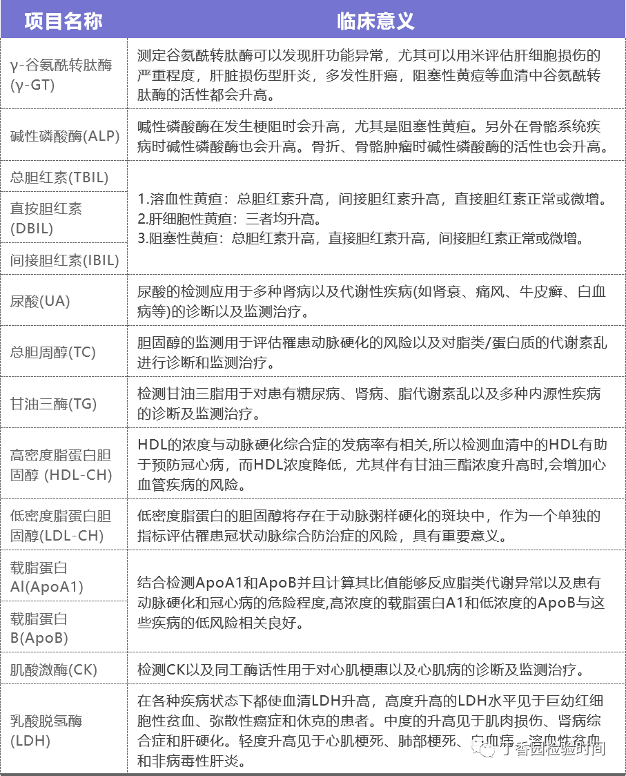
目前,国内大型三甲医院或者大型第三方检测机构,一般开展项目在1000~2000+的水平。
今天给大家分享一下,一般三级医院最常见的约300个检测项目和检测套餐。
来源:丁香园检验时间



















目前,国内大型三甲医院或者大型第三方检测机构,一般开展项目在1000~2000+的水平。
今天给大家分享一下,一般三级医院最常见的约300个检测项目和检测套餐。
来源:丁香园检验时间


















